欢迎您访问欢迎来到沄森网,沄森智能旗下资讯平台!今天是:2026年04月02日 星期四 农历:丙午(马)年-二月-十五
您现在的位置是:首页 > 头条

电动两轮车多品牌集体宣布涨价 原材料成本上升驱动

沄森™2026-04-02
新国标落地半年后,多家电动两轮车品牌正酝酿涨价。近日,爱玛、雅迪等品牌的经销商表示已收到厂家通知,从4月起上调部分车型价格,包括两轮车和三轮车,涨价幅度在30-300元/台

新国标落地半年后,多家电动两轮车品牌正酝酿涨价。近日,爱玛、雅迪等品牌的经销商表示已收到厂家通知,从4月起上调部分车型价格,包括两轮车和三轮车,涨价幅度在30-300元/台。九号电动车经销商也透露,4月品牌优惠力度收窄,部分“一口价”车型较3月上涨100元/台。

电动两轮车多品牌集体宣布涨价

提及本轮涨价原因,经销商一致表示原材料价格上涨是核心因素。广发期货铝分析师王羿文称,从期货盘面来看,2026年以来碳酸锂、铜、铝三大品种的走势均偏强,其中碳酸锂波动幅度最为剧烈,但铝价对产业链的实际冲击更为显著。尽管碳酸锂涨幅更迅猛,但对单车成本增量约35元,而铝价上涨带来的成本增量约60-70元(较12月,理论测算)。

电动两轮车多品牌集体宣布涨价 原材料成本上升驱动

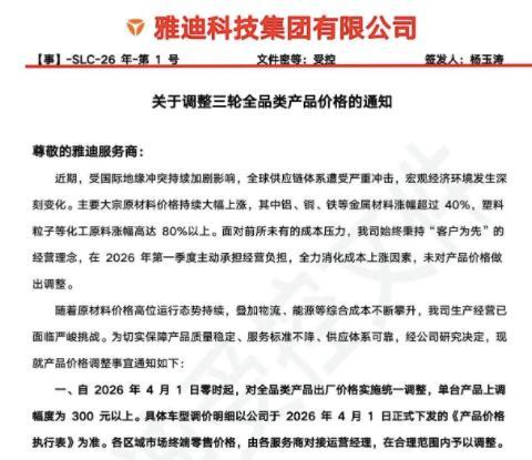
雅迪电动车经销商陈先生在其社交平台上透露了涨价消息,并建议有购车意向的消费者尽早下单。他提供的涨价通知显示,将从4月1日起对出厂价统一调整,单台产品上调幅度为300元以上。爱玛也计划于同一时间上调价格,平均每台车涨幅30-300元不等。九号电动车则选择缩小优惠幅度,“曲线”涨价,有的“一口价”车型比3月涨了100元/台。

厂家在价格调整通知中提醒经销商和门店,在3月31日前完成必要库存准备,最大限度减少价格调整对终端销售节奏的影响。已有经销商对此表示担忧,并提醒消费者可先交定金,后续再提车。

对于价格调整的更多细节,雅迪和爱玛未作出回应。涨价通知中,品牌厂商也将原材料价格上涨导致生产成本增加放在首位。受国际地缘冲突持续加剧,主要大宗原材料价格持续大幅上涨,其中铝、铜、铁等金属材料涨幅超过40%,塑料粒子等化工原料涨幅高达80%以上。随着原材料价格高位运行态势持续,叠加物流、能源等综合成本不断攀升,生产经营已面临严峻挑战。

所有文章未经授权禁止转载、摘编、复制或建立镜像,违规转载法律必究。

举报邮箱:1002263188@qq.com