欢迎您访问欢迎来到沄森网,沄森智能旗下资讯平台!今天是:2026年03月25日 星期三 农历:丙午(马)年-二月-初七
您现在的位置是:首页 > AI

商务部发文!就奥特莱斯企业经营管理要求公开征求意见

沄森™2026-03-25
  【大河财立方消息】3月25日,根据商务部相关行业标准项目计划,中国商业联合会编制完成《奥特莱斯企业经营管理要求》行业标准征求意见稿,现公开征求意见。  该文件与SB/T 11053—2013相比,增加了“奥特莱斯企业”的定义,明确了本标

  【大河财立方消息】3月25日,根据商务部相关行业标准项目计划,中国商业联合会编制完成《奥特莱斯企业经营管理要求》行业标准征求意见稿,现公开征求意见。

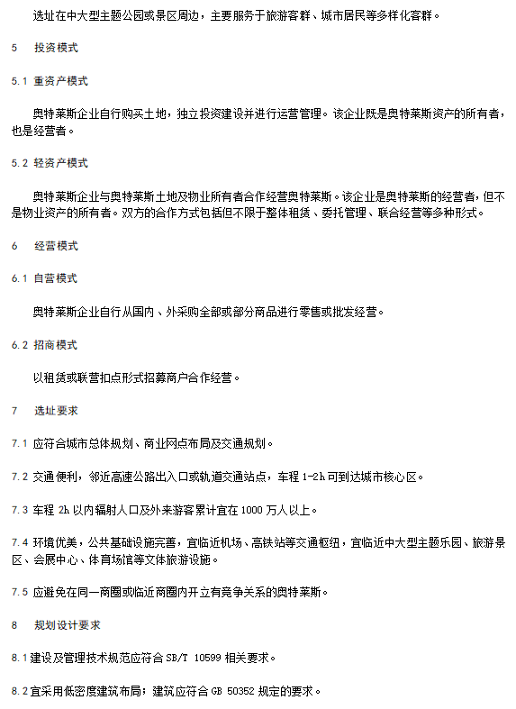
  该文件与SB/T 11053—2013相比,增加了“奥特莱斯企业”的定义,明确了本标准适用于奥特莱斯的投资商、开发商、运营商等相关业务的企业;

  更改了“品牌聚集度”定义的内容,明确了品牌聚集度与奥特莱斯经营品质呈正相关的特征;

  删除了“买手”“买手制”的定义,在实践中,买手、买手制不是奥特莱斯的专属业务,不需要在本标准中进行定义;

  删除了“奥特莱斯折扣价格”的定义,相关内容已在“商品价格折扣管理”中体现。

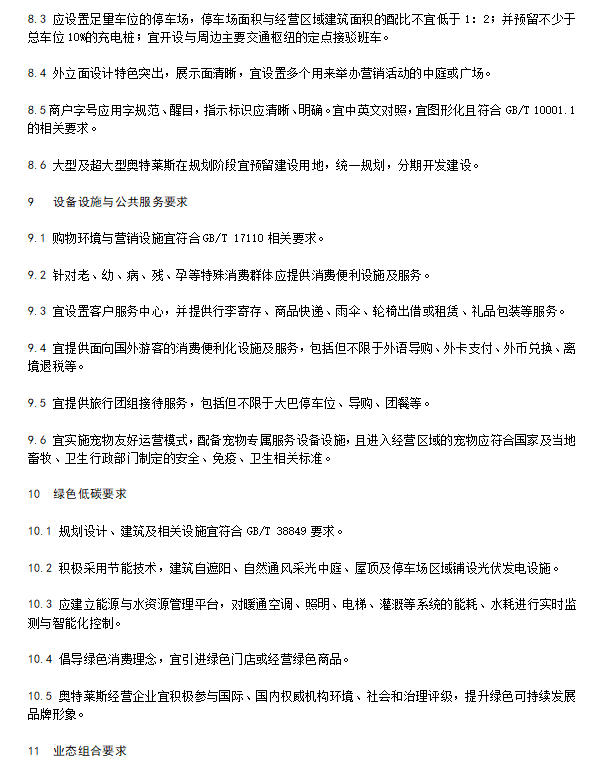
  增加了“业态组合要求”,主要针对奥特莱斯项目在零售、餐饮、娱乐体验及特色经营等方面提出要求;

  增加了“商品经营要求”,主要针对奥特莱斯项目商品质量管理、商品品牌授权、商品采购管理以及商品折扣管理等方面提出要求;

  增加了“市场营销要求”,主要针对奥特莱斯项目的品牌建设、营销手段、会员体系及跨界流量整合等方面提出要求。

  文件提出,零售价格6折以下的商品在全部在售商品中占比不宜低于80%。

  责编:金怡杉 | 审核:李震 | 监审:古筝

所有文章未经授权禁止转载、摘编、复制或建立镜像,违规转载法律必究。

举报邮箱:1002263188@qq.com

相关标签: