江苏足协开出苏超重磅罚单 严肃处理暴力行为
3月24日深夜,上海足协和江苏足协对3月22日苏超南通队对阵上海海港U20的友谊赛中出现的大规模冲突事件进行了处罚。比赛在南通体育会展中心体育场进行,吸引了29153名观众,几乎座无虚席,最终比分为1:1平。然而,比赛最后阶段的肢体冲突在社交媒体上广泛传播,造成了恶劣影响。

江苏省足球运动协会发布了《关于对南通队及有关人员违规违纪的处罚决定》,对多起暴力行为作出严肃处理。南通队4名球员被处以3至8场不等的停赛,球队被通报批评并责令整改。具体处罚包括:南通队18号程鑫、20号张浩楠各停赛8场;5号薛天翼停赛5场;31号季桑楠停赛3场。此外,南通队全体人员需开展法规政策学习与常态化赛风赛纪教育。

比赛中,南通队31号季桑楠在无球状态下用头部顶撞上海海港青训梯队6号邝继鸿面部,裁判员出示红牌将其罚出场。随后,邝继鸿推倒南通队18号程鑫,引发双方冲突,多名南通队球员实施暴力行为,导致更多红牌。江苏省足协强调将坚决严肃处理各类违规违纪行为,净化赛场风气。

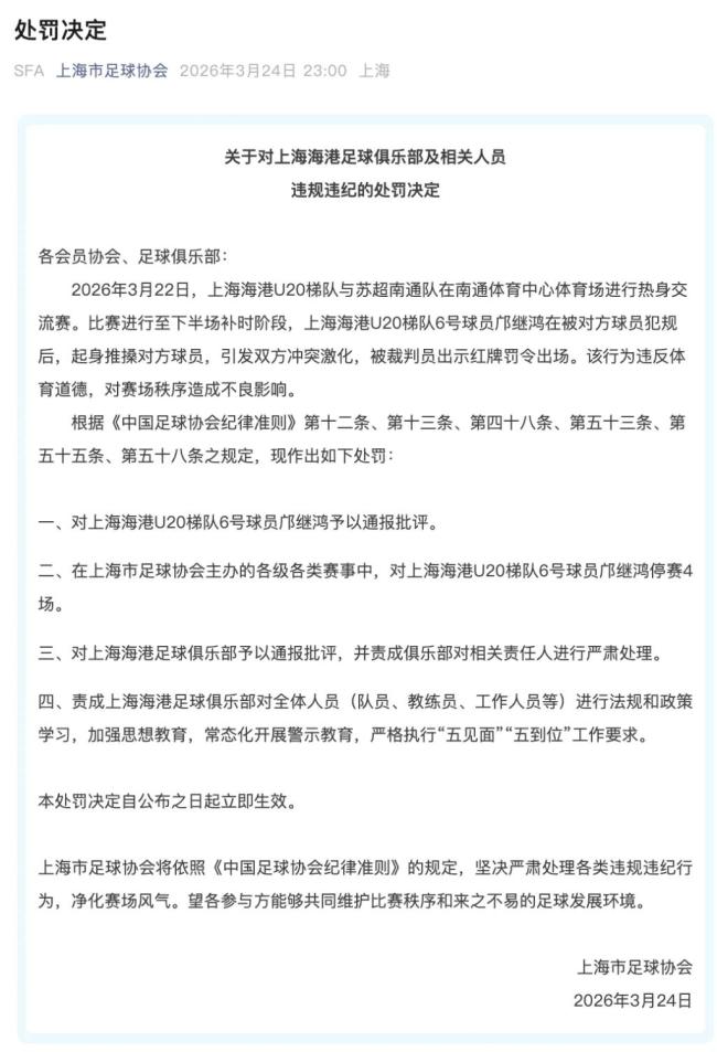
稍后,上海足协发布公告,对上海海港U20梯队6号球员邝继鸿在下半场补时阶段的行为进行了处罚。邝继鸿因违反体育道德,被停赛4场。上海海港足球俱乐部也被通报批评,并责成俱乐部对相关责任人进行严肃处理。上海足协要求俱乐部全体人员加强思想教育,严格执行相关工作要求。

江苏省城市足球联赛(简称苏超)将于4月11日开赛,这次处罚为省内各级足球赛事提供了纪律警示。近年来,随着社交媒体的发展,场上球员的任何不当行为都会被无限放大,一时冲动不仅无益于球队战绩,还会损害所在城市的形象,破坏足球赛事的生态。相关部门也在不断压实管理责任,全力抵制并打击赛场内外的一切不良行为,形成强有力震慑。
所有文章未经授权禁止转载、摘编、复制或建立镜像,违规转载法律必究。
举报邮箱:1002263188@qq.com